Fitness coaching Service Website & App Case Study
UX Researcher // UX, UI Designer
The Challenge
My journey as a designer is deeply rooted in empathy, understanding the challenges faced by those trying to prioritize their health and well-being but unsure where to begin. Many people lead busy lives, experience social anxiety, or are new to health technology. My mission is to leverage technology and design to educate, inspire, and empower individuals to nurture a healthy mind, body, and spirit. With extensive experience in user research, wireframing, prototyping, usability testing, and responsive design, I’ve crafted solutions that break down barriers and transform how fitness and wellness are approached.
User Research Summary:
I began by engaging with people facing these challenges, asking insightful questions through interviews. I discovered that while many want to improve their health, they often feel overwhelmed by what they don’t know and struggle with motivation and where to start. A common theme in their feedback was a willingness to change if given access to a user-friendly and supportive tool.
Target Audience:
My vision embraces a diverse audience ranging from ages 18 to 65, including parents balancing family life, students focused on their studies, busy full- and part-time workers, members of the LGBTQIA+ community, multicultural groups, and differently-abled individuals. My design approach prioritizes inclusivity and accessibility to ensure the solution works for everyone.
Pain Points:
I recognize the specific challenges my target audience faces:
• Time: Busy lives leave little room for exercise, so I design solutions that seamlessly fit into their schedules.
• Lifestyle: The wellness journey can be confusing; my design simplifies it by offering clear guidance and actionable steps.
• Motivation: Staying motivated is tough, so I focus on nurturing and sustaining motivation to keep users on track.
• New to Tech: Since not everyone is tech-savvy, I prioritize intuitive, user-friendly designs that accommodate all skill levels.
• Time: Busy lives leave little room for exercise, so I design solutions that seamlessly fit into their schedules.
• Lifestyle: The wellness journey can be confusing; my design simplifies it by offering clear guidance and actionable steps.
• Motivation: Staying motivated is tough, so I focus on nurturing and sustaining motivation to keep users on track.
• New to Tech: Since not everyone is tech-savvy, I prioritize intuitive, user-friendly designs that accommodate all skill levels.
Personas:
Two types of people emerged from the research
Competitive Audit:
An audit of a few competitors’ websites and apps provided some direction on opportunities to address with Muscle. Mind. Fit. app and website.
Ideation:
I conducted a quick ideation exercise to address opportunities uncovered in the competitive audit, focusing primarily on features for progress tracking and searchable video content.
Starting the design process
Digital wireframes:
Following ideation and several paper wireframes, I developed the initial designs for the Muscle. Mind. Fit. app. These early designs emphasized clear guidance and usability for users who are new to technology.
Usability study findings:
To prepare for testing, I created a low-fidelity prototype and conducted an unmoderated usability study with five participants. The study revealed two key insights:
1. Users expressed a strong interest in learning about the importance of nutrition.
2. Users wanted the app to suggest a starter program tailored to the goals they set.
1. Users expressed a strong interest in learning about the importance of nutrition.
2. Users wanted the app to suggest a starter program tailored to the goals they set.
Refining the design
Mockups:
Based on findings from the usability studies, I implemented design changes such as adding a clear pathway on the home screen for users to create a profile. I also incorporated call-to-action prompts to guide and educate users who are new to technology.
Additional design changes included adding a goal questionnaire to suggest a starting point for the user rather than just having workout videos fill the screen.
Accessibility Considerations:
1. Clear labels for interactive elements that can be read by screen readers.
2. Used icons to make navigation easier.
3. Provided access to users who are vision-impaired through adding alt text to images for screen readers.
Refined High fidelity designs:
High fidelity prototype:
The high-fidelity prototype followed a similar user flow as the low-fidelity version, incorporating the design adjustments made based on the usability study.
Responsive design:
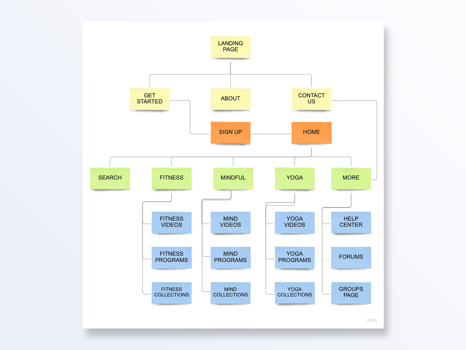
Sitemap
With the app designs completed, I started work on designing the responsive website. I used the sitemap to guide the organizational structure of each screen’s design to ensure a cohesive and consistent experience across devices.
The designs were adapted for mobile, tablet, and desktop screen sizes. I optimized each version to be responsive and tailored to the specific needs of users on different devices.
Going forward:
Takeaways
Impact: Users reported that the app made exercise feel approachable and achievable. One user commented, “The Fitness app helps me learn about health and wellness in a way that’s easy and engaging.”
What I learned: Although the problem was complex, following each step of the design process carefully and aligning solutions with specific user needs resulted in outcomes that were both practical and valuable.
© 2025 Tyler Goodwin. All rights reserved.